【Zoho CRM】データの割り当て上限機能リリースのお知らせ
この新機能は、(すべてのデータセンターの)プロフェッショナルプラン以上のプランでご利用いただけます。
今回、従業員の仕事量のバランスをとるための新機能:割り当て上限機能がリリースされました。
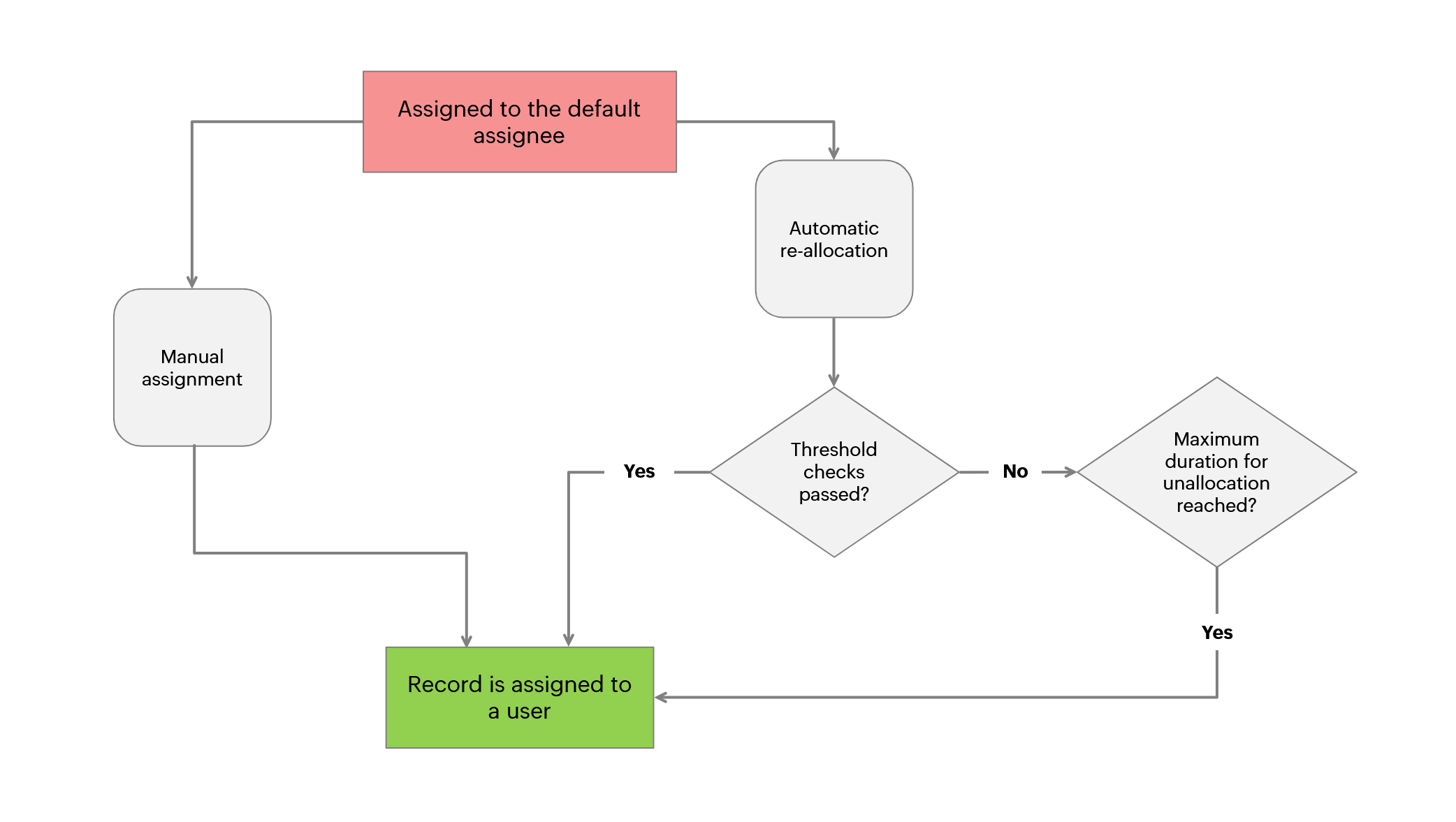
機能名の通り、従業員に割り当てるデータ数を管理し、制限を超えたデータの定期的な再割り当てを自動化することができます。
例えば、あなたの組織が急成長を遂げ、大量の見込み客が流入したことにより、営業担当者がそれらの見込み客に優先順位をつけ、仕事量の急増に対応するのが難しくなっているとしましょう。
そのような場合に、割り当て上限機能が役に立ちます。
- ユーザーに割り当てる新規データの制限数を設定
割り当て上限機能を使用すると、営業担当者ごとに、日、週、月単位で割り当てられる新規の見込み客数の制限を設定できます。
合理的な制限を設定することで、営業担当者は綿密な調査を行い、各顧客に合わせたアプローチや迅速なフォローアップを行うことができます。それにより、商談成立の可能性が高まります。
- 積み残しの状態で割り当てたままにできるデータ件数上限の設定
場合によっては、保留中の仕事(例えば、担当者がまだ連絡していない見込み客)があるような場合は、割り当て上限に積み残しデータの上限を設定することができます。

これにより、担当者はこの積み残しの上限と日/週/月単位の上限を確認した後にのみ、新しい見込み客を割り当てられるようになります。

- 割り当て上限を超えたデータの再割り当ての自動化
割り当て上限を超えたデータは、「標準の担当者」(例:営業マネージャー)に割り当てられます。この「標準の担当者」に割り当てられた見込み客データの再割り当て作業を自動化するために、「標準の担当者に割り当てられたデータを自動的に割り当てなおす」オプションを用意しています。
- 標準の担当者にデータが割り当てられてからの最大経過時間の設定
各営業担当者の仕事量を調整することと、見込み客に迅速に対応することのバランスを取る必要があります。標準の担当者にデータが割り当てられた後に割り当て上限の期間が経過すると、該当のデータは設定内容に応じて他の担当者に割り当てられます。この処理は、該当の担当者に対するユーザーの割り当て上限数を超えている場合でも行われます。
- タブごとに作成できる割り当て上限数
プロフェッショナルプラン:20件
エンタープライズプラン:30件
アルティメットプラン:30件
CRM Plus, Zoho Oneプラン:30件
- 一件の割り当て上限につき、設定できる最大ユーザー数:500件
Related Articles
【Zoho CRM】各種書類テンプレートの編集
各種書類テンプレートの編集は、テンプレートの一覧から編集したいテンプレートにカーソルを合わせると表示される編集アイコンより可能です。 なお、テンプレートの一覧から編集したいテンプレート名をクリック後、以下の編集アイコンからも編集可能です。 参考情報 Zoho CRM - 各種書類テンプレートの作成
【Zoho CRM】Card Scannerアプリで名刺データをZoho CRMに取り込む方法
以下、Card ScannerアプリでCRMへデータを登録する手順をご案内します。 事前にZoho製品との同期と追加言語の設定を行ってください。 Card Scannerアプリの起動時に、右下の歯車マークをタップするで、自分のZohoアカウント名の表示がされているか、また追加言語設定が完了しているか確認できます。 ①Card Scannerアプリを起動後、カメラへのアクセスを許可し、名刺を撮影します。 ②名刺のデータが自動で解析されます。 ...
【Zoho CRM】Zoho CRMの読み込みに時間がかかる場合の対応方法
Q. Zoho CRMを起動する際に、読み込みに時間がかかることがあります。対処法はありますか? A. ブラウザのキャッシュにより引き起こされている可能性がありますので、 以下の操作を行っていただき、状況が変化するかご確認いただけますと幸いです。 ・ご利用いただいているブラウザをシークレットモードや、プライベートモードへ変更 ・ご利用いただいているブラウザを別のブラウザへ変更 ・ご利用いただいているブラウザのキャッシュのクリア ...
【Zoho Invoice】 Zoho CRMとの連携について
Zoho CRMとの連携手順は、以下の通りです。 設定>連携画面へ移動し、「Zoho CRM」セクションにある「接続」ボタンをクリックします。 「1.Zoho CRMの認証情報」セクション内にある「組織の選択」ボタンをクリック後、連携を行うZoho CRM組織を選択して「接続」ボタンをクリックします。 「2.同期対象のタブを有効にする」セクション内の「今すぐ設定」ボタンから、CRMと同期する対象のタブを設定します。 ここでは、「顧客」に関する同期の詳細設定をご紹介します。 a:「1.Zoho ...
【Zoho CRM】送信したメールの送信結果の確認方法
個別メール ①データの詳細画面内 個別に送信したメールの反応は、メールを送信したデータの詳細画面へ移動し、「メール」関連リスト内の「ステータス」項目でご確認いただけます。 ②レポート 個別に送信したメールの送信結果をまとめて確認したい場合には、レポートを使用します。 レポートタブへ移動し、「メールのレポート」フォルダーからデフォルトで用意されている「送信したメールの状況」レポートを選択します。 一括メールのみの送信結果を確認したい場合には、詳細フィルターで「経路 次の値と等しい 個別( ...
Zoho Community
オンライン掲示板やユーザー交流会など、Zoho活用に役立つコンテンツが満載!

Zoho CRM 管理者向けオンライントレーニング
Zoho CRM 導入後の動き出しをスムーズに。初期設定から操作方法、便利機能まで… Zoho の講師がデモを交えて解説。CRM管理者の必須スキルを短期間で習得しましょう。
ウェビナー情報はこちら!
さまざまな企業で業務改善にあたる
エキスパートたちの事例セミナーをご提供しております。最新の予定や、配信済みのウェビナー動画はこちらをご確認ください。